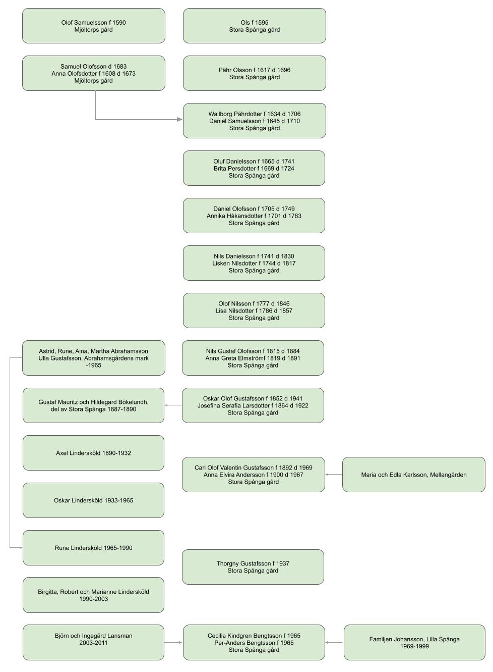
Stora Spånga gårds historia kan spåras långt tillbaka i tiden. Gården har sitt ursprung både i skattejord och kyrkojord. Stora Spånga omskrivs första gången som skattejord år 1451 och tidigare kyrkojorden Lilla Spånga omskrivs år 1562, då Erik XIV förlänade avkastningen från Lilla Spånga till Svante Sture, greve av Västervik, som därefter övertogs av hans son Mauritz Sture. År 1616 drogs grevskapet in till kronan, för att återuppstå år 1656 under några år som förläning till Hans Kristofer Königsmarck. Grevskapet indrogs därefter igen i samband med reduktionen, varefter Lilla Spånga blev profossboställe fram till 1800-talet. I Stora Spånga gård ingår vidare skattejorden Mellangården, belägen mellan Stora och Lilla Spånga. Tillsammans med Stora Spånga gård ägs och brukas även Vita gården i närbelägna byn Hult, Stångelands gård med Ramstad skog, hälftendelen av Mjöltorps gård och Kullens gård. På Vita gården har fram till början av 1970-talet drivits ett sågverk, som sysselsatt upp till ett trettiotal personer. Den egna skogen levererade timmer till sågen, men även externa rotposter köptes in som höggs av gårdens anställda. En stor del av de sågade trävarorna exporterades till England, särskilt efter krigsåren. På Mjöltorp har funnits en skattekvarn, se vidare nedan. Vidare har det funnits ett gårdsmejeri och ett cementgjuteri som utnyttjat gårdens grustag. På Mjöltorp finns också en äldre gårdssmedja från tidigt 1800-tal. På Ramstad skog finns rester från äldre gruvdrift med tre olika schakt.











